首页
振邦简介
振邦团队
服务领域
振邦资讯
专业荟萃
破产管理
加入我们
联系我们
专业汇萃
Profession Collect
论文集锦
政策解读
新法速递
案例精选
业务研究
集中学习
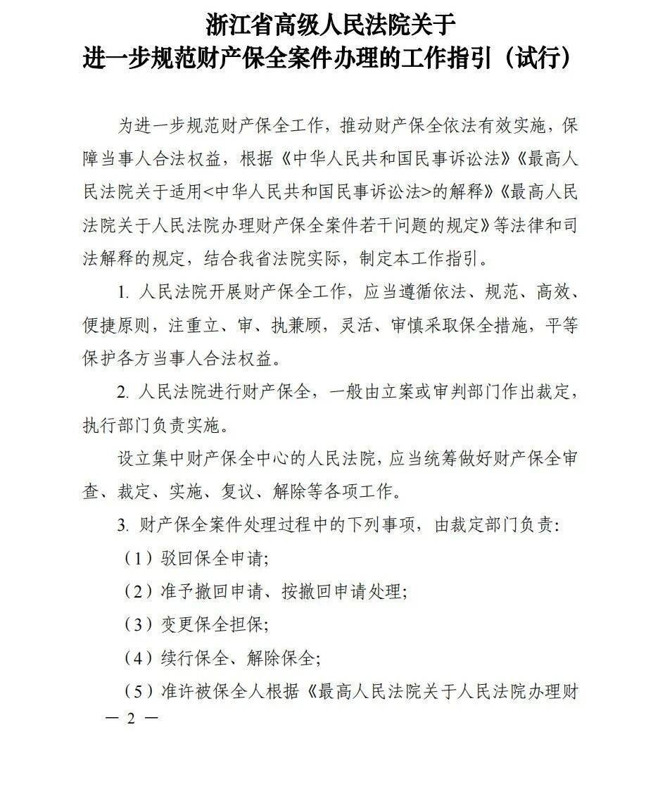
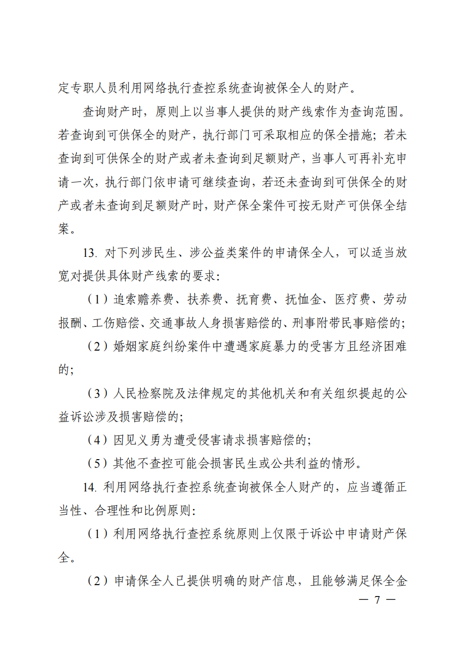
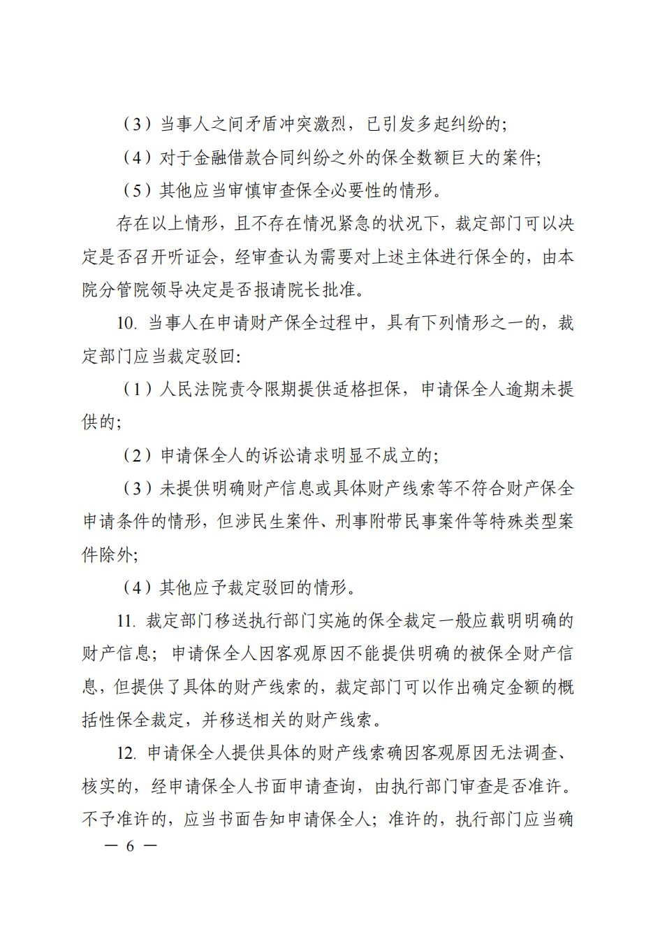
振邦聚焦 | 浙江高院关于进一步规范财产保全案件办理的工作指引(试行)
2022-12-02
浙江振邦律师事务所
微信扫码关注「浙江振邦律师事务所」律师那些事儿,早知道
资讯概要:
浙江高院关于进一步规范财产保全案件办理的工作指引(试行)
这家律所不错,我要分享到
公众号
热线
0575-87282716
搜索
请选择栏目
振邦资讯
专业汇萃
破产管理
邮件
返回